您好,欢迎您

STTT重磅!詹启敏/崔永萍/王鑫/张伟民团队构建食管鳞癌“共识分子分型”及AI病理预测系统,引领精准诊疗新时代

03月10日
编译:肿瘤资讯
来源:肿瘤资讯

食管鳞癌(ESCC)是一种侵袭性极强、异质性高的恶性肿瘤。长期以来,由于缺乏统一、标准化的分子分类系统,ESCC的临床管理面临巨大挑战,患者预后难以获得实质性改善。近日,中国工程院院士、北京大学深圳医院詹启敏院士团队、山西医科大学崔永萍/张伟民教授团队及香港中文大学王鑫教授团队强强联合,在国际顶尖学术期刊Signal Transduction and Targeted Therapy(IF=52.7)上发表了题为“The consensus molecular subtypes of esophageal squamous cell carcinoma”的重磅研究。


该研究不仅首次整合了既往8种不同的ESCC分类系统,构建了“食管鳞癌共识分子分型(ECMS)”,还极具创新地开发了基于常规H&E染色病理图像的深度学习分类器(imECMS)。这一成果打破了多组学测序高昂成本的壁垒,为ESCC的精准分层、预后评估及个体化靶向/免疫治疗策略的制定提供了极具临床转化价值的新框架!

1.png

研究背景:打破“各自为战”的分子分型僵局

近年来,多项研究基于基因组、转录组等单一组学或多组学数据,提出了多达7-8种ESCC分子分型系统。然而,由于发现队列、算法和生物学解释视角的差异,这些分型系统之间存在显著的不一致性,导致临床医生面对复杂的分子亚型时“无所适从”。

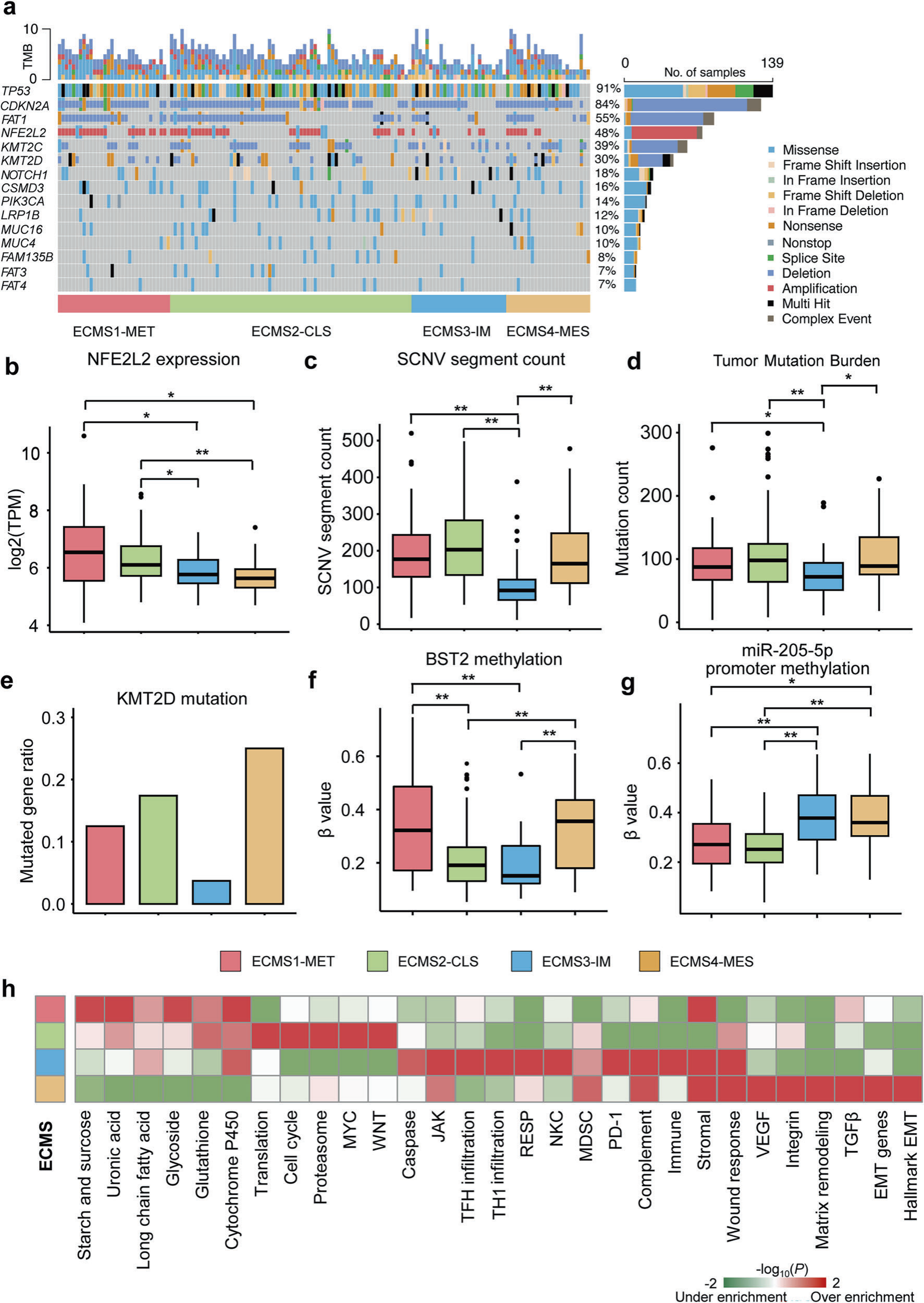
为了解决这一痛点,研究团队采用先进的基于网络的计算方法,系统性评估了现有8个ESCC分型系统(涵盖25个亚型)之间的统计学关联,最终“求同存异”,提炼出四个高度稳健的共识分子亚型(ECMS1-4)。

重磅成果一:四大共识分子亚型(ECMS)的生物学与临床画像

研究证实,这四种ECMS亚型不仅在基因组、表观遗传及转录组层面具有独特的生物学特征,还直接映射了截然不同的肿瘤微环境(TME)和临床预后:

  1. ECMS1-MET(代谢型,占比约21%):


    特征:以细胞色素P450、淀粉及蔗糖等多种代谢通路的严重紊乱为特征;常伴有NFE2L2基因的高频扩增与过度激活。


    治疗潜力:临床前数据提示,该亚型高表达FGFR2和NTRK2,可能对FGFR抑制剂(如AZD4547)及NTRK靶向药物敏感。


  2. ECMS2-CLS(经典型,占比约45%):


    特征:表现为细胞周期、WNT和MYC等经典致癌信号通路的显著上调;含有极高比例的肿瘤细胞;广泛的DNA低甲基化。


    治疗潜力:针对其细胞周期失调及高频出现的ERBB2扩增,该类患者可能是CDK抑制剂或HER2靶向治疗的理想候选者。此外,亦可能受益于氯离子通道阻滞剂及CXCL8抑制剂。


  3. ECMS3-IM(免疫调节型,占比约18%):


    特征:具有极其强烈的免疫微环境激活特征,淋巴细胞(B细胞、CD4+/CD8+ T细胞)高度浸润,同时伴随PD-1(PDCD1)的高表达。临床上,该亚型在重度饮酒史患者中比例更高。


  4. ECMS4-MES(间质型,占比约16%):


    特征:以肿瘤间质(基质)高度活化、上皮-间质转化(EMT)及VEGF血管生成信号通路激活为标志。


    临床预后:预后极差,患者的总生存期(OS)和无病生存期(DFS)在四个亚型中垫底,且复发风险最高。


    治疗潜力:针对其分子特征,有望从抗血管生成药物及基质金属蛋白酶(MMPs)抑制剂中获益。

图1 食管鳞状细胞癌共识分子亚型的鉴定

3.png

图2 ECMS亚型的分子特征分析

图3 ECMS亚型的临床病理学与预后关联

图4 基于组织学图像深度学习的ESCC微环境空间表征

重磅成果二:精准指导新辅助放化疗与免疫治疗

分型的最终目的是指导临床用药。研究团队在独立的临床队列中,对ECMS亚型的治疗预测价值进行了深度验证:

对传统放化疗的抵抗:在接受新辅助放化疗(neo-CRT)的队列中,ECMS3-IM亚型患者无一例达到病理完全缓解(pCR),提示该免疫活跃亚型无法从传统放化疗中获得理想收益。

对免疫治疗敏感:令人振奋的是,在接受抗PD-1免疫检查点抑制剂(ICB)治疗的队列中,ECMS3-IM亚型患者表现出显著更高的部分缓解率(PR)。这表明,对于这部分对化疗耐药的患者,免疫治疗是更为明智的破局之选。

6.png

图5 基于所提出的ECMS分类法的治疗策略

重磅成果三:AI赋能,首创H&E病理图像分型预测系统(imECMS)

尽管ECMS分子分型价值巨大,但在现实临床中,要求每一位ESCC患者都进行高昂的多组学测序显然不切实际。

为了跨越从“科研”到“临床落地”的鸿沟,研究团队引入了深度学习与数字病理学技术,建立了一个名为“ESCC-SPA”的AI框架,对常规的H&E染色全切片图像(WSI)进行空间组织结构特征(SOFs)的量化提取(如肿瘤、间质、淋巴细胞的比例及空间交互特征)。

在此基础上,团队成功开发了基于病理图像的分类器——imECMS

低成本、高可及:仅需一张常规H&E染色切片,AI即可自动将其划分为四种ECMS亚型之一。

高度准确:经验证,imECMS给出的图像分型结果与高通量测序得出的真实分子分型高度一致(各亚型预测AUC均>0.80)。

前瞻性验证:在包含数千张切片的内部训练/验证队列(SXM-I)及多个独立验证队列(SXM-II, SXM-III)中,基于imECMS的分类同样展现出了强大的预后分层能力。

7.png

图6 基于组织学图像的ESCC亚型分类

结语与展望

这项里程碑式研究不仅为食管鳞癌构建了统一、稳健的ECMS共识分子分类系统,理清了ESCC复杂的异质性,更通过人工智能技术开创了imECMS病理图像预测工具。从昂贵的“基因测序”降维到常规的“病理切片AI识图”,这一转化医学的杰出成果,极大地增强了分子分型在基层和常规临床工作中的可及性。未来,以此分类系统为指南针,结合个体化的靶向与免疫干预,相信食管鳞癌患者的精准治疗将迎来更为广阔的前景。

参考文献

Cui H, Zhu Z, Xu E, et al. The consensus molecular subtypes of esophageal squamous cell carcinoma. Signal Transduct Target Ther. 2026;11(1):65. Published 2026 Feb 19. doi:10.1038/s41392-026-02577-9


责任编辑:肿瘤资讯-Skye
排版编辑:肿瘤资讯-as
版权声明
版权归肿瘤资讯所有。欢迎个人转发分享,其他任何媒体、网站如需转载或引用本网版权所有内容,须获得授权,且在醒目位置处注明“转自:良医汇-肿瘤医生APP”。

评论
03月10日
刘敏
濮阳市安阳地区医院 | 肿瘤内科
食管鳞癌(ESCC)是一种侵袭性极强、异质性高的恶性肿瘤。长期以来,由于缺乏统一、标准化的分子分类系统,ESCC的临床管理面临巨大挑战,患者预后难以获得实质性改善
03月10日
杨蔷
溧阳市中医医院 | 肿瘤科
这项里程碑式研究不仅为食管鳞癌构建了统一、稳健的ECMS共识分子分类系统,理清了ESCC复杂的异质性,更通过人工智能技术开创了imECMS病理图像预测工具。