您好,欢迎您

CD5阳性弥漫大B细胞淋巴瘤中Ki-67最佳截断值的确定及预后价值分析:一项淮海淋巴瘤协作组的多中心回顾性研究

03月02日
作者:谢瑞阳 桑威
单位:徐州医科大学附属医院血液科淋巴瘤中心
来源:肿瘤资讯

弥漫性大B细胞淋巴瘤(DLBCL)是成人非霍奇金淋巴瘤中最常见的类型,约占所有淋巴瘤患者的25%~35%。尽管近年来在以利妥昔单抗联合CHOP化疗方案为代表的一线治疗显著改善了DLBCL患者的预后,但仍有约40%-50%的患者在接受R-CHOP方案治疗后出现复发。值得注意的是,CD5阳性DLBCL(CD5+DLBCL)是一种独特的亚型,约占DLBCL患者的5%-10%,该亚型具有更高的复发率和中枢神经系统受累风险,患者通常预后不佳。而Ki-67是一种在增殖细胞中表达的核抗原,它可以在除了G0阶段以外的细胞周期中被检测到。虽然Ki-67表达常被用于评估多种恶性肿瘤的生物学行为,但CD5+DLBCL患者中Ki-67的预后价值仍存在争议,且目前尚无关于其在CD5+DLBCL中最佳截断值的研究。基于此,桑威教授团队开展了一项研究,旨在探讨CD5+DLBCL患者中的Ki-67最佳截断值及其临床预后价值。

桑威
医学博士,副教授,主任医师,博士生导师

徐医附院细胞研究和转化医学中心副主任
徐医附院血液科科副主任,淋巴瘤病区主任
中华医学会血液学分会淋巴细胞疾病学组委员
中国抗癌协会淋巴瘤专委会委员
中国EBV相关疾病工作组秘书长
中国抗癌协会血液肿瘤专业委员会青年委员
中国抗癌协会血液肿瘤委员会慢淋工作组委员
中国抗癌协会第一届T细胞淋巴瘤工作组委员
中国老年医学会血液学分会淋巴瘤学组委员
江苏省淋巴瘤联盟副主席
江苏省医学会血液学分会淋巴瘤/骨髓瘤学组委员
江苏省“六大人才高峰”人才培养对象
江苏省“科教强卫工程”青年医学人才

谢瑞阳

徐州医科大学附属医院血液科

2023级硕士研究生

研究方法

选取2012年11月-2022年10月淮海淋巴瘤协作组中7家医疗中心具有完整Ki-67免疫组化染色结果的CD5+DLBCL且接受利妥昔单抗为基础的免疫治疗患者。选用最大选择秩统计量的方法计算Ki-67的最佳截断值,并据此将患者分为高表达组和低表达组。比较两组间的基线信息及总生存期,并用Cox比例风险模型进行生存分析。

研究结果

在总计231例的CD5+DLBCL患者中,男性111例(48.1%),平均年龄60.19(±13.07)岁,Ann Arbor早期患者106例(45.9%,表1)。截至最后一次随访,患者的5年总体生存率为49.2%,中位随访时间为48.3个月(95%CI:45.5-52.2)。

表1. 231例CD5+DLBCL患者的基线资料

表1.png
 
通过Maxstat统计量计算出的Ki-67最佳截断值为65%(图1),并根据此截断值将患者分为2组:低表达组(Ki-67≤65%)和高表达组(Ki-67>65%)。

图1.jpg

图1. 基于Maxstat统计量计算Ki-67的最佳截断值

高表达Ki-67与中枢受累的比例显著升高相关(c2=6.229,P=0.013)。

表2. 不同Ki-67表达组患者的组间差异

表2.png 
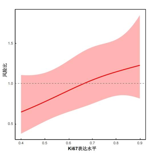
利用限制立方样条分析了Ki-67表达水平与CD5+DLBCL患者生存结局的之间的线性关系。结果表明,二者之间呈线性关系(P=0.644,图2)且Ki-67高表达会增加不良结局的风险。

图2.jpg

图2. Ki-67表达水平与结局的线性关系分析 

单因素分析发现高Ki-67表达是DLBCL的不良预后因素(HR=1.534,95%CI:1.007-2.338,P=0.047)。进一步校正年龄、性别、分期和体质状态评分后,结果依旧稳健(HR=1.728,95%CI:1.127-2.649,P=0.012)。使用Kaplan-Meier生存曲线分析了Ki-67在CD5+DLBCL患者中的表达水平对总生存期的影响。结果显示,Ki-67低表达组的5年总生存期为54.4%,而Ki-67高表达组的5年总生存期为44.2%,且差异具有统计学意义(P=0.045,图3)。

图3.jpg

图3. Ki-67表达水平在CD5+DLBCL患者中的生存曲线

亚组分析结果提示,在BCL-2阳性患者中,Ki-67高表达与更差的预后相关。

图4.jpg

图4. 不同Ki-67表达水平在各亚组间的生存曲线。A:BCL-2阴性;B:BCL-2阳性;C:BCL-6阴性;D:BCL-6阳性

使用IPI和IPI联合Ki-67对CD5+DLBCL患者预后进行预测的ROC曲线分析的结果表明,IPI的AUC为0.70,而当IPI与Ki-67联合使用时,AUC略有提升至0.72(图5A)。单独使用NCCN-IPI指标的AUC为0.79,联合Ki-67后,AUC提升至0.81,进一步增强了预后预测的准确性(图5B)。
图5.jpg

图5. IPI/NCCN-IPI和二者联合Ki-67对CD5+DLBCL患者预后进行预测的ROC曲线分析。A:IPI;B:NCCN-IPI

研究结论

本研究通过对231例具有完整Ki-67免疫组化染色结果的CD5+DLBCL且接受利妥昔单抗为基础的免疫治疗患者进行分析,研究表明CD5+DLBCL患者中Ki-67的最佳截断值为65%,并证实其高表达与预后不良有很大关系。Ki-67作为一种易于获取且具有重要预后评估价值的病理标志物,有望在CD5+DLBCL患者的风险分层和治疗决策中与临床评分系统共同应用。
 
 

参考文献

CD5阳性弥漫大B细胞淋巴瘤中Ki67最佳截断值的确定及预后价值分析:一项淮海淋巴瘤协作组的多中心回顾性研究[J]. 河北医科大学学报, 2025, 46(09): 1027-1033.


责任编辑:肿瘤资讯-Elva
排版编辑:肿瘤资讯-Elva



评论
03月03日
张医生
蒙城县中医院 | 血液肿瘤科
弥漫性大B细胞淋巴瘤(DLBCL)是成人非霍奇金淋巴瘤中最常见的类型,约占所有淋巴瘤患者的25%~35%。
03月02日
白文秀
平遥兴康医院 | 中医科
感谢分享受益匪浅
03月02日
于永江
荣成市人民医院 | 放射治疗科
谢谢分享为患者益