您好,欢迎您

沈杨教授:NAD代谢相关基因预后模型(NADM8)——为AML风险分层与精准治疗提供新工具

02月12日
整理:肿瘤资讯
来源:肿瘤资讯

急性髓系白血病(AML)是一种侵袭性强、异质性高且预后不佳的血液系统恶性肿瘤。尽管治疗手段不断进步,但患者的5年总生存(OS)率仍仅约30%,其中复发/难治性AML是当前治疗面临的主要挑战。传统的预后分层,如欧洲白血病网络(ELN)风险分级,虽已整合了关键的细胞遗传学和分子生物学标志,但同一风险层内的患者仍存在显著的疗效和预后异质性。
随着对肿瘤代谢重编程认识的深入,代谢异常在AML发生、发展和治疗抵抗中的作用日益凸显。烟酰胺腺嘌呤二核苷酸(NAD)作为一种关键的辅酶和信号分子,广泛参与能量代谢、氧化还原反应、DNA修复和表观遗传调控等多种生物学过程。已有研究表明,NAD代谢紊乱在维持白血病干细胞(LSC)生存、驱动化疗耐药中扮演了关键角色,靶向NAMPT(NAD合成限速酶)等通路展现出治疗潜力。
然而,系统性评估NAD代谢相关基因的预后价值,并探索其与AML免疫微环境及靶向治疗敏感性的关联,仍是亟待填补的研究空白。近期,发表于Frontiers in Immunology的一项研究,通过对超过1800例AML患者的大规模多中心队列进行整合分析,构建并验证了一个基于8个NAD代谢相关基因的预后模型(NADM8),为AML的风险分层和精准治疗提供了全新视角。本文特邀该研究的通讯作者,上海交通大学医学院附属瑞金医院沈杨教授,对该研究进行深度解读。


沈杨
主任医师,博士生导师

上海交通大学医学院附属瑞金医院血液科副主任 
国家转化医学中心血液清洁病区主任
中华医学会血液学分会全国委员
白血病学组副组长、美国血液学会国际成员
国家血液内科专业质控中心白组副组长
中国医院协会血液学机构分会常委
中国卫生信息与健康医疗大数据学会慢病防治与管理专业委员会常委
中国抗癌协会肿瘤(CACA)血液病学专业委员会委员
中国临床肿瘤学会(CSCO)白血病专委会委员、教育部学位评审专家
Frontiers in Oncology、Frontiers in Immunology客座主编
主要研究方向为急性白血病的组学和大数据研究
近年来以第一作者和通讯作者身份在《Blood》、《Leukemia》、《PNAS》、《CCR》、《BCJ》等国内外杂志发表论文数十篇,累积影响因子超过300分
以主要完成人身份获得国家自然科学奖二等奖、上海市自然科学特等奖、上海市临床医疗成果奖三等奖、上海市科学技术成果等奖项
承担多项国家自然基金面上项目、科技部战略性国际创新合作重点专项、卫生部行业基金子课题等多项课题《癌症》、《白血病淋巴瘤》杂志编委

2018版《中国慢淋诊治指南》和《慢性B-LPD诊断与鉴别诊断中国专家共识》执笔人;参与多部专家共识和指南的制订;作为PI主持参加临床试验50余项

图1.png

研究背景:从代谢视角重新审视AML异质性

代谢重编程是肿瘤的核心特征之一。在AML中,糖酵解、脂质代谢等通路的异常与更具侵袭性的白血病表型和药物抵抗密切相关。NAD代谢作为能量和氧化还原稳态的枢纽,其失调被认为能支持恶性细胞的增殖与生存,特别是在维持LSC功能和介导对BCL-2抑制剂维奈克拉的耐药中起关键作用。然而,能否将NAD代谢的整体转录特征转化为一个稳定、可推广的临床预后工具,并以此指导治疗决策,尚未得到系统解答。

研究方法:多中心数据整合与多维度验证

队列构建:训练队列纳入来自上海、江苏、浙江三大血液中心的655例初治AML患者RNA测序数据。验证队列则来自TCGA、BeatAML和HOVON三个独立公共数据集,共计1215例患者。

基因集与模型构建:从MSigDB数据库获取77个NAD代谢相关基因。在训练队列中,先通过LASSO回归进行特征筛选,再利用多变量Cox比例风险模型,最终构建了包含8个核心基因的NADM8预后评分模型。

多维分析:模型建立后,研究团队系统比较了高低风险组的临床、分子特征差异,利用ssGSEA和ESTIMATE算法剖析了肿瘤免疫微环境,并基于BeatAML数据库的药物敏感性数据和体外细胞实验,探索了与NADM8评分相关的潜在治疗策略。

功能验证:针对模型中的关键基因SLC25A51,在AML细胞系中进行了敲低实验,以验证其在细胞增殖、凋亡中的功能。

研究结果

1. 稳健的NADM8预后模型成功构建

研究首先证实NAD代谢通路活性与AML不良预后显著相关。通过机器学习算法,从77个基因中筛选出8个最具预后价值的基因,构建了NADM8评分模型。在训练队列中,高NADM8评分患者的总生存期(OS)和无事件生存期(EFS)均显著缩短,且时间依赖性ROC曲线在1、2、3年的AUC值分别为 0.69、0.68、0.69,显示出良好的预测效能。

图片3.png

图1. NAD代谢相关AML预后模型的开发:(A)本研究流程图。(B)GSEA显示,诊断后两年内死亡的患者中“GOBP_NAD_METABOLIC_PROCESS”的富集较TCGA队列存活者为多(P=0.039,NES=1.412)。(C,D)采用了LASSO回归算法来识别适应度基因。(E,F)根据训练队列的NADM8评分,Kaplan-Meier估计OS和EFS。(G)时间依赖性ROC曲线显示NADM8分数的1年、2年和3年预测准确率

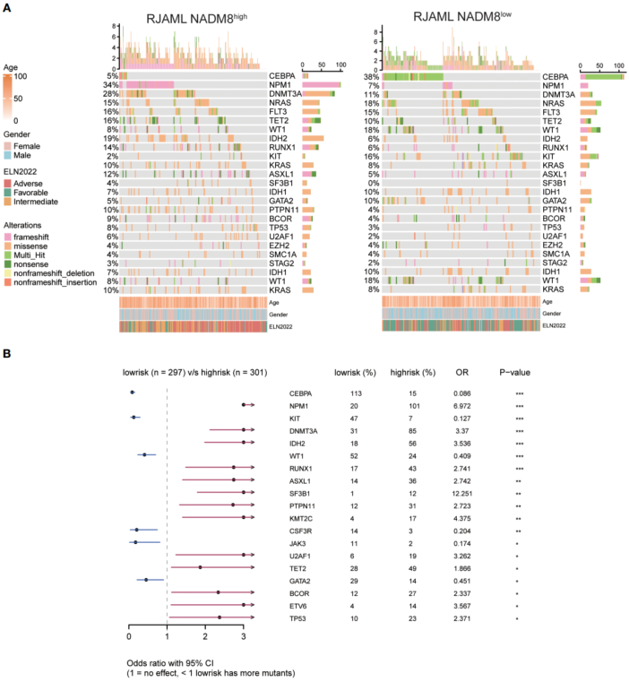
2. NADM8评分关联独特的临床与分子特征

高NADM8评分患者具有鲜明的临床和生物学画像:

临床特征:年龄更大,更多属于ELN中高危组,且急性单核细胞白血病(FAB-M5)亚型富集。

遗传学特征:更易携带不良预后突变,如TP53、RUNX1、ASXL1、FLT3-ITD以及剪接体相关基因(SF3B1, U2AF1)突变,而预后较好的CEBPA双突变和核心结合因子融合(RUNX1::RUNX1T1, CBFB::MYH11)则多见于低风险组。

图片4.png

图2. NADM8高和NADM8低患者之间的突变景观和临床特征的比较:(A)热图显示NADM8高和NADM8低患者组之间的临床信息和体细胞突变。(B)森林图显示NADM8高和NADM8低组之间发生频率显著不同的基因突变

3. 独立的预后价值与实用工具开发

多因素Cox分析证实,NADM8评分是独立于年龄、ELN分层等传统因素的预后指标。为提高临床实用性,研究者整合临床参数与NADM8评分构建了列线图,其预测的1、2、3年生存率与实际观察值高度吻合,为个体化预后评估提供了便捷工具。

图片5.png

图3. 建立整合NADM 8评分和常见临床参数的诺模图:(A)多变量考克斯比例风险回归分析表明,NADM 8评分在预后方面与常见临床因素无关(p<0.001)。(B)整合了NADM 8和临床参数(如WBC和ELN风险)的诺模图,用于1年、2年和3年OS率预测。(C-E)校准曲线显示了训练队列中预测的和实际的1、2、3年生存率

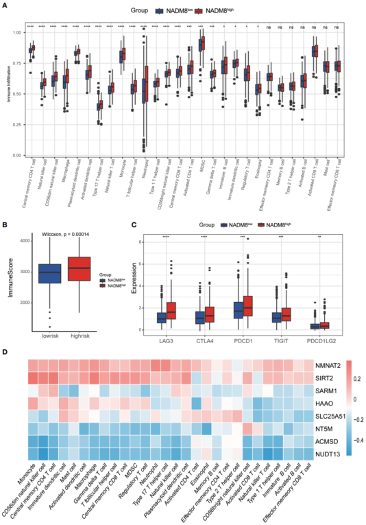
4. 揭示免疫微环境特征

免疫微环境分析揭示了令人意外的发现:与通常认为的免疫抑制状态不同,高NADM8评分的AML患者表现出更丰富的免疫细胞浸润(如记忆T细胞、NK细胞、树突状细胞等)和更高的免疫评分。同时,PD-1、CTLA-4、LAG-3、TIGIT等关键免疫检查点分子的表达也显著上调。这提示高NADM8评分可能标识出一类具有独特“免疫激活”表型的AML,为免疫治疗的应用提供了新的生物标志物线索。

图片6.png

图4. 免疫微环境特征与NADM8特征的相关性:(A)NADM 8高和NADM 8低样本之间多种免疫细胞的差异滤过。 (B)通过ESTIMATE算法比较NADM 8高和NADM 8低样本之间的免疫活性。(C)NADM 8高和NADM 8低组之间的免疫检查点分子的表达水平(D)8个NAD相关基因与TME中滤过的免疫细胞之间的相关性。

5. 指导靶向治疗:PI3K抑制剂展现潜力

高NADM8评分患者对传统诱导化疗的缓解率显著更低。通过分析BeatAML药物敏感性数据,研究者发现泛PI3K抑制剂GDC-0941和CDK抑制剂AT7519对高评分患者可能更有效。这一预测在9株AML细胞系的体外实验中得到了验证:细胞系的NADM8评分与其对GDC-0941的敏感性(IC50值)呈显著负相关。初步的原代细胞实验也显示高评分样本对GDC-0941有更敏感的趋势。

6. 关键基因SLC25A51的功能验证

在模型包含的8个基因中,线粒体NAD+转运蛋白基因SLC25A51被CRISPR筛选证实为AML细胞最依赖的基因。功能实验表明,敲低SLC25A51可显著抑制AML细胞增殖并诱导其凋亡,明确了其在AML发生中的促癌作用,提示其可作为潜在的药物治疗靶点。

研究结论

本研究成功构建并验证了一个基于NAD代谢相关基因的稳健预后模型(NADM8)。该模型能够有效识别出一组具有高龄、不良遗传学特征、独特免疫微环境(免疫细胞浸润增多但检查点高表达)和对传统化疗反应差的AML高危患者。更重要的是,研究为这部分患者指出了潜在的治疗方向:一是免疫检查点抑制剂可能因其独特的免疫微环境而获益;二是PI3K抑制剂等靶向药物显示出治疗潜力。此外,研究证实了SLC25A51是AML的一个新的治疗靶点。

专家点评

沈杨教授:

这项研究的意义在于,它将AML的代谢研究从机制探索推进到了临床转化应用的新阶段,其创新价值和临床启示主要体现在以下三个方面:

  • 第一,实现了代谢特征向临床预后工具的跨越。以往关于NAD代谢的研究多集中于机制探索和靶点发现。本研究首次通过大规模、多中心的转录组数据,将复杂的NAD代谢网络“量化”为一个简洁、稳定的8基因评分。NADM8模型的优势在于其普适性独立性:它在东西方不同队列中均得到验证,且预后价值独立于现有的ELN体系,能够对传统分层进行有益的“再分层”,尤其有助于识别ELN中危组内真正的高危患者;

  • 第二,揭示了代谢与免疫微环境的意外关联,拓宽了治疗思路。一个非常有趣的发现是,高NADM8评分患者并未表现为典型的“免疫荒漠”或“免疫抑制”,反而是免疫细胞浸润更丰富、免疫检查点表达更高。这挑战了我们对AML免疫微环境的传统认知。一种可能的解释是,NAD代谢重编程在塑造肿瘤细胞自身特性的同时,也深刻影响了其与免疫系统的“对话”。这提示,针对这部分患者,免疫检查点抑制剂有可能打破其“有浸润但无攻击”的无效免疫状态,从而获得疗效。这为AML的免疫治疗提供了新的生物标志物选择策略。

  • 第三,贯通了“预后分型-机制探索-治疗指导”的全链条。本研究没有停留在构建预后模型,而是进一步回答了“对于识别出的高危患者,我们该怎么办?”这一关键临床问题。通过大数据关联分析和体外实验,明确指出PI3K抑制剂GDC-0941是高NADM8评分患者的潜在有效药物。这背后的生物学逻辑是自洽的:NAD代谢与PI3K-AKT-mTOR信号通路在调控细胞生长、代谢和生存方面存在密切交互。同时,对核心基因SLC25A51的功能验证,不仅增强了模型的理论基础,也发现了新的潜在靶点。


当然,本研究作为一项回顾性研究,其结论仍需前瞻性临床试验的最终证实。将NADM8评分及相关的治疗策略(如使用GDC-0941或免疫检查点抑制剂)应用于临床实践前,需要解决检测标准化、阈值确定等问题。


展望未来,我们认为有几个方向值得深入:一是开展前瞻性临床研究,验证NADM8评分指导下的分层治疗策略(如对高危患者早期采用靶向或免疫治疗)能否改善预后;二是深入探究NAD代谢重编程调控AML免疫微环境的具体分子机制;三是开发直接靶向SLC25A51等NAD代谢关键节点的小分子药物。

总之,这项研究为我们提供了一个强有力的新工具(NADM8评分)和一系列富有前景的新思路(免疫治疗、PI3K抑制),标志着AML的诊疗正朝着更精细的代谢分型和更精准的靶向干预时代迈进。尤其对于当前治疗手段有限、预后不良的高危AML患者群体,这项研究带来了新的希望。

参考文献

Cao Y, Shu W, Jin P, et al. NAD metabolism-related genes provide prognostic value and potential therapeutic insights for acute myeloid leukemia[J]. Frontiers in Immunology, 2024, 15: 1417398.

责任编辑:Mathilda
排版编辑:sy
版权声明
版权归肿瘤资讯所有。欢迎个人转发分享,其他任何媒体、网站如需转载或引用本网版权所有内容,须获得授权,且在醒目位置处注明“转自:良医汇-肿瘤医生APP”。