您好,欢迎您

胸腺肽β4在小鼠造血干细胞移植后肝窦阻塞综合征中发挥细胞保护功能并减轻肝损伤

01月12日
作者:王祥民 周屹 桑威
单位:徐州医科大学附属医院血液科淋巴瘤中心
来源:肿瘤资讯

肝窦阻塞综合征(HSOS)是造血干细胞移植(HSCT)后潜在的致命并发症。HSOS的临床特征包括肝肿大疼痛、腹水、液体潴留导致体重迅速增加和高胆红素血症。移植前清髓性预处理毒性及移植后免疫排斥等因素导致的肝窦内皮损伤是HSOS的始动因素,早期逆转肝窦内皮细胞(HSECs)损伤及控制肝纤维化是HSOS治疗的关键。胸腺肽β4(Tβ4)是一种活性多肽,在多种病理和生理状态下发挥作用,如促进血管生成、抗氧化应激、调节炎症、抗细胞凋亡和抗纤维化等。既往前期研究发现,在辐照损伤的内皮细胞中Tβ4的mRNA表达显著降低,因此,Tβ4在HSOS发生发展中可能发挥一定的作用。

桑威
医学博士,副教授,主任医师,博士生导师

徐医附院细胞研究和转化医学中心副主任
徐医附院血液科科副主任,淋巴瘤病区主任
中华医学会血液学分会淋巴细胞疾病学组委员
中国抗癌协会淋巴瘤专委会委员
中国EBV相关疾病工作组秘书长
中国抗癌协会血液肿瘤专业委员会青年委员
中国抗癌协会血液肿瘤委员会慢淋工作组委员
中国抗癌协会第一届T细胞淋巴瘤工作组委员
中国老年医学会血液学分会淋巴瘤学组委员
江苏省淋巴瘤联盟副主席
江苏省医学会血液学分会淋巴瘤/骨髓瘤学组委员
江苏省“六大人才高峰”“333”人才培养对象
江苏省“科教强卫工程”青年医学人才

王祥民
医学博士

徐州医科大学附属医院血液科副主任医师
中国血液病康复专业委员会青年委员
江苏省“双创博士”
2019年江苏省优秀博士论文获得者
作为访问学者在日本福岛医科大学留学2年,主要从事造血干细胞移植并发症研究,以第一作者在Haematologica, Thrombosis and Haemostasis 等杂志发表SCI论文数篇。
作为课题负责人主持国家自然科学基金一项,主持江苏省自然科学基金青年项目一项。

周屹

徐州医科大学附属医院血液科
2020级硕士研究生

研究目的

目前临床上仍缺乏有效的HSOS防治方案,因此需要进一步探寻有效的治疗手段。Tβ4被报道具有内皮保护和抗纤维化作用,但在HSOS中尚未有报道。本研究旨在探寻Tβ4对HSOS的肝窦内皮损伤及肝纤维化的保护作用及机制。

研究方法

体外培养小鼠原代HSECs,利用BrdU、划痕修复和内皮细胞成管实验评估Tβ4对HSECs增殖、迁移和血管生成作用。并建立γ射线辐照诱导的HSECs损伤模型,利用流式细胞术、qPCR、Western blot、ELISA等实验方法探讨了Tβ4促进增殖、迁移和血管生成,抗凋亡,抗炎及抗氧化的作用及机制。此外,通过建立体外γ射线辐照诱导的肝星状细胞(HSCs)损伤模型,利用qPCR和Western blot评估了Tβ4对HSC活化的影响。通过建立TBI清髓后骨髓移植诱导的HSOS小鼠模型,利用肝酶检测、ELISA检测血浆炎症因子、内皮损伤指标以及肝脏病理学检测等方法评估Tβ4在体内的抗HSOS作用。

研究结果

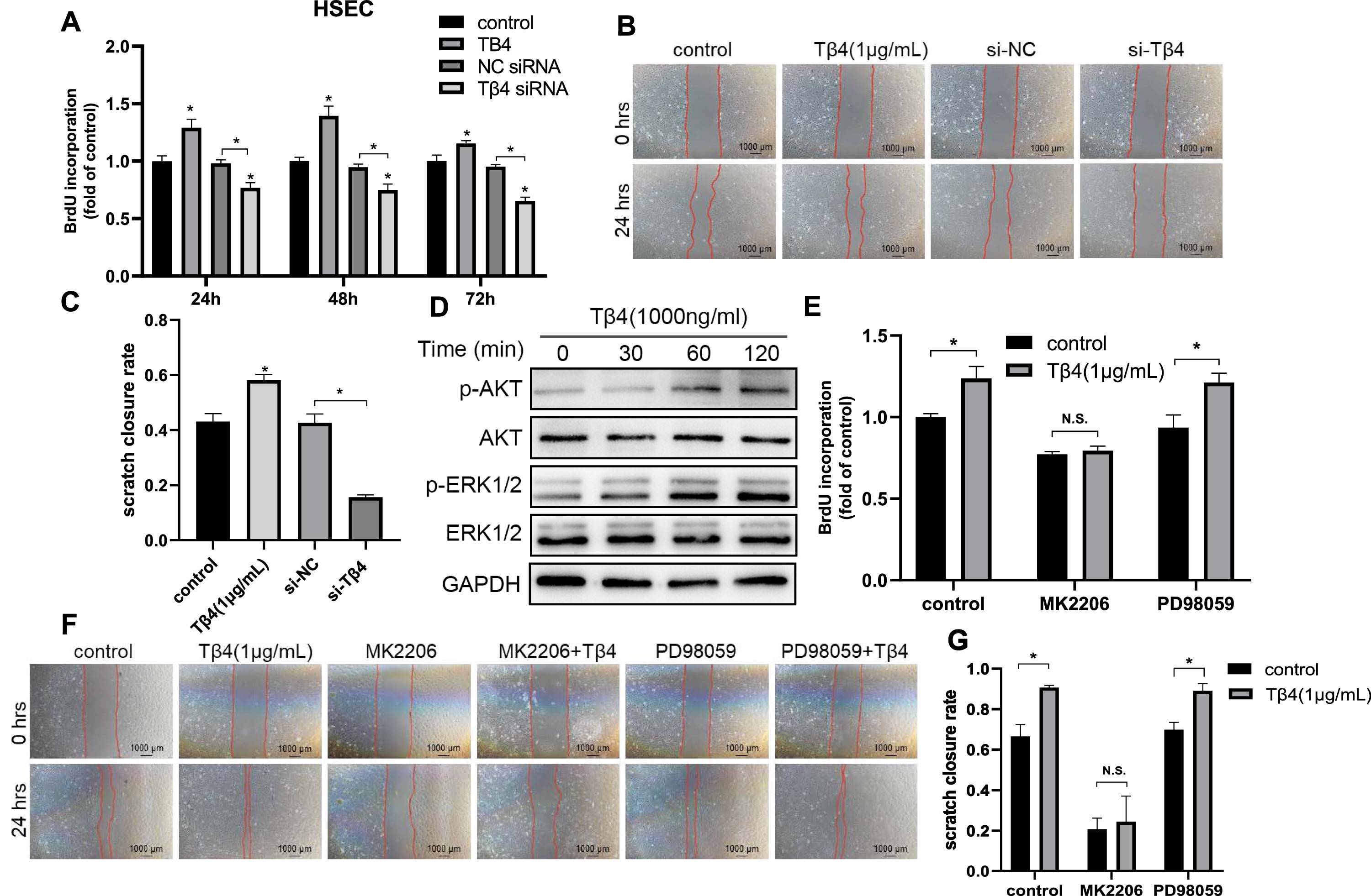
体外1000ng /mL浓度的Tβ4给药可促进HSECs的增殖和迁移。相反,Tβ4-siRNA敲低Tβ4基因可显著抑制HSECs的增殖和迁移(图1 A-C)。Tβ4给药增加了AKT和ERK1/2的磷酸化水平(图1 D)。Tβ4的促增殖和促迁移作用被特异性AKT抑制剂MK2206阻断,而不被ERK1/2通路抑制剂PD98059阻断(图1 E-G)。

图1.jpg

图1. Tβ4促进肝窦内皮细胞增殖和迁移

进一步评估Tβ4对HSECs的血管生成功能,结果显示Tβ4给药可以显著促进HSEC小管的形成,而Tβ4基因敲低则抑制HSEC小管的形成(图2 A-B)。而当AKT通路而非ERK通路被特异性抑制时,Tβ4的促血管生成作用被消除(图2 C-D)。
 
图2.jpg

图2. Tβ4促进肝窦内皮细胞血管生成

接下来评估Tβ4是否对辐照损伤的HSECs具有保护作用。结果显示,Tβ4给药逆转了辐照诱导的HSECs生长抑制和凋亡增加,而Tβ4基因敲低后HSECs的生长抑制和凋亡进一步增加(图3 A-C)。此外,Tβ4给药抑制了HSECs 凋亡蛋白caspase-3的活化切割(图3 D),并增加了抗凋亡蛋白Bcl-2和Bcl-xL的表达(图3 E)。同样,AKT而非ERK通路被抑制后Tβ4促进抗凋亡蛋白表达的能力被消除(图3 F)。

图3.jpg

图3.  Tβ4逆转辐照诱导HSECs生长抑制和凋亡 

辐照诱导的炎症反应可引起HSECs的活化和损伤,在HSOS的早期损伤中起重要作用。进一步探讨Tβ4在HSECs中的抗炎作用,发现HSECs辐照后HSECs中促炎细胞因子(包括IL-6、IL-1β和TNF-α)和细胞粘附分子(ICAM-1和VCAM-1)的mRNA和蛋白水平显著升高,而Tβ4给药显著抑制了上述促炎因子和黏附分子的过表达(图4 A-C)。机制上,Tβ4给药通过阻断HSESs TLR4/MyD88/NF-κB以及MAPK p38通路的激活发挥抗炎作用(图4 D)。

图4.jpg

图4. Tβ4阻断辐射诱导的HSECs炎症反应

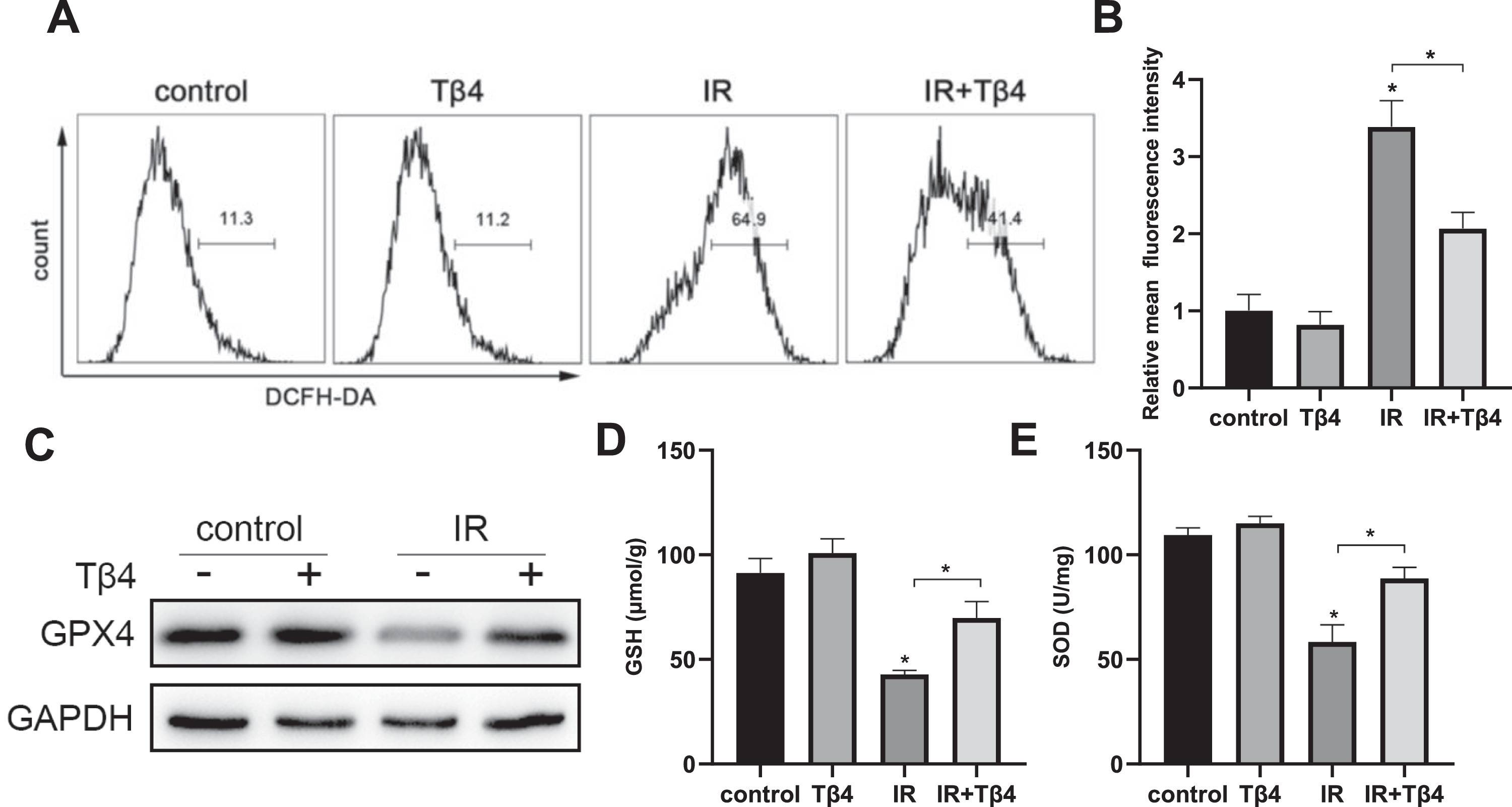
辐射诱导的氧化应激在HSOS发生发展中也发挥重要作用。我们的结果表明Tβ4给药阻断了γ辐照后HSECs ROS的过量生成(图5 A,B)。SOD和GSH是调节氧化损伤的重要抗氧化指标,在对抗内皮损伤中起重要作用。GPX4是铁死亡的关键调节因子,可抑制细胞脂质过氧化。我们的结果表明,Tβ4给药改善了γ辐照对SOD、GSH和GPX4的抑制作用(图5 C-E)。

图5.jpg

图5. Tβ4改善辐照诱导HSECs氧化应激损伤

肝星状细胞(HSCs)的活化是肝纤维化的核心机制。暴露于γ辐照后,人HSC LX-2细胞中促纤维化因子PAI-1、TGF-β、COL1A1和α-SMA的mRNA水平显著升高,但在Tβ4存在下被阻断(图6 A)。基于上述结果,在辐照前分别用外源性Tβ4或Tβ4-siRNA处理HSECs,进一步检测Tβ4对HSCs活化的影响。结果显示Tβ4给药抑制了LX-2细胞中PAI-1、TGF-β和α-SMA的蛋白水平,而Tβ4基因敲低显著上调上述促纤维化因子的蛋白水平。

图6.jpg

图6. Tβ4抑制肝星状细胞的活化

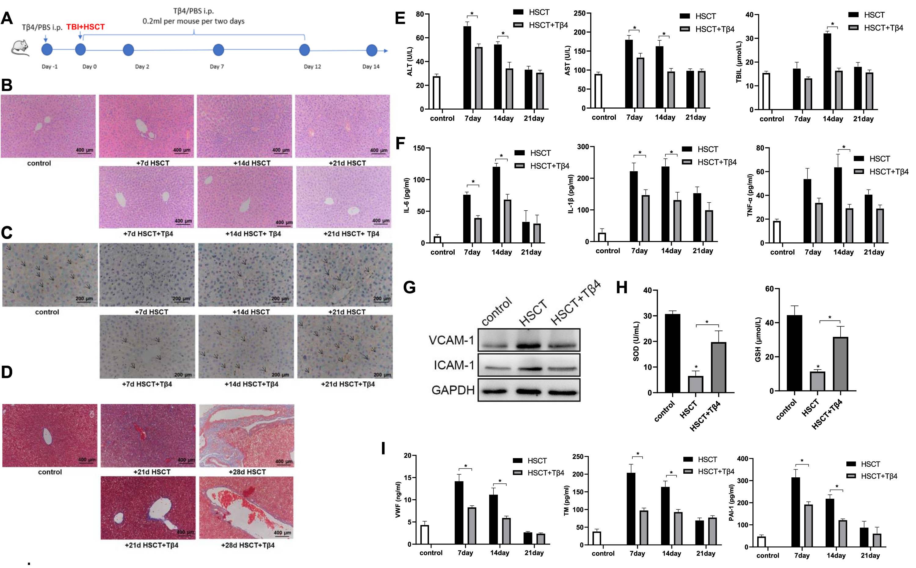
最后,通过建立小鼠HSCT后HSOS模型(图7 A),评估了Tβ4在小鼠体内抗HSOS的作用。H&E染色显示Tβ4给药减少了小鼠肝细胞水肿、出血和炎症细胞浸润(图7 B)。肝脏内皮细胞免疫组化染色显示,Tβ4抑制了移植后HSECs减少,在一定程度上维持了肝窦壁完整性,阻止了HSECs剥脱(图7 C)。同样与HSCT组相比,HSCT+ Tβ4组小鼠表现出更少的纤维蛋白沉积,提示Tβ4改善了移植后肝脏纤维化(图7 D)。此外,与HSCT组相比,HSCT+ Tβ4组小鼠肝损伤的程度明显减轻,表现为更低水平的循环肝酶、促炎细胞因子水平和肝组织黏附分子表达以及更高的抗氧化物水平(图7 E-H)。进一步检测了小鼠血浆PAI-1、VWF和TM的水平,以确定内皮损伤和凝血功能障碍。结果表明,这些指标在HSCT后第7天升高并达到峰值,但在HSCT+ Tβ4组小鼠中有显著改善(图7 I)。

图7.jpg

图7. Tβ4改善小鼠HSCT后HSOS

研究结论

本研究表明Tβ4对辐照引起的HSEC损伤具有细胞保护作用。此外,Tβ4在体外可抑制辐照诱导的HSCs活化。更重要的是,Tβ4在小鼠模型中具有显著的抗HSOS作用,为HSCT后HSOS的预防和治疗提供了新的策略。


参考文献

Wang X, Zhou Y, Sun Q, Zhang Q, Zhou H, Zhang J, Du Y, Wang Y, Yuan K, Xu L, Zhang M, Yan D, Zeng L, Xu K, Sang W. Thymosin β4 Exerts a Cytoprotective Function and Attenuates Liver Injury in Murine Hepatic Sinusoidal Obstruction Syndrome after Hematopoietic Stem Cell Transplantation. Transplant Cell Ther. 2023 Aug;29(8):492.e1-492.e10. doi: 10.1016/j.jtct.2023.05.009. Epub 2023 May 14. PMID: 37192732.



责任编辑:肿瘤资讯-Elva
排版编辑:肿瘤资讯-Elva



评论
01月13日
史渊
平遥兴康医院 | 肿瘤内科
感谢分享受益匪浅
01月13日
徐宝连
浙江中医药大学附属第二医院(浙江省新华医院) | 血液肿瘤科
胸腺肽β4在小鼠造血干细胞移植后肝窦阻塞综合征中发挥细胞保护功能并减轻肝损伤
01月13日
苗雨
清河县人民医院 | 肿瘤内科
Tβ4对辐照引起的HSEC损伤具有细胞保护作用