您好,欢迎您

驱动基因阳性非小细胞肺癌脑膜转移临床诊疗中国专家共识(2026版)

2025年12月31日






来源:e药安全

背景说明

Background

非小细胞肺癌(non-small cell lung cancer, NSCLC)脑膜转移(leptomeningeal metastasis, LM)的预后极差,然而在驱动基因阳性患者中,高中枢神经系统(central nervous system, CNS)渗透性靶向药物的出现,正显著重塑治疗格局。现有指南多倾向于保守策略,已难以满足精准医学的需求。为应对此挑战,北京医学奖励基金会肺癌医学青年专家委员会转移性肺癌协作组组织肿瘤内科、影像学、病理学、放疗及神经外科等多学科专家,基于近10年的循证医学证据及临床实践经验,制定了《驱动基因阳性非小细胞肺癌脑膜转移临床诊疗中国专家共识(2026版)》。本共识强调,LM诊断应综合临床症状、磁共振成像(magnetic resonance imaging, MRI)及脑脊液(cerebrospinal fluid, CSF)细胞学结果进行判断,并突出CSF分子活检在明确驱动基因状态及疗效评估中的关键作用。在治疗方面,本共识倡导根本性范式转变:由多学科诊疗(multidisciplinary team, MDT)团队主导治疗,以高CNS渗透性靶向治疗作为一线干预措施,局部治疗(如鞘内注射及放疗)则定位为辅助手段;共识针对高CNS渗透性酪氨酸激酶抑制剂(tyrosine kinase inhibitors, TKIs)的选择、鞘内化疗的应用、放疗时机及外科姑息治疗等关键环节,提供了一系列专家推荐,旨在为中国NSCLC LM患者确立基于分子分型和MDT协作的积极个体化治疗规范,从而提升患者生存水平。现将主要内容整理如下。

截图来源:中国肺癌杂志

推荐强度/证据等级标准

一、诊断

共识1:NSCLC LM的诊断应基于临床症状和体征、MRI增强影像和CSF细胞学进行综合诊断,并以细胞学为主要判断依据(A)。

共识2:针对增强MRI和CSF细胞学均阴性但临床仍怀疑LM的患者,可推荐氨基酸类示踪剂PET检查进行补充(B)。

共识3:NSCLC LM患者CSF细胞学采样和诊断流程应遵循多量采样、及时处理的原则(C)。

共识4:CSF ctDNA可以用于明确NSCLC LM患者的驱动基因突变类型和疗效评估(A)。

共识5:CSF CTC检测可作为CSF细胞学阴性并怀疑LM患者的辅助诊断(B)。


二、治疗

  • 治疗原则

驱动基因阳性脑膜转移治疗流程图

共识6: NSCLC LM患者的治疗方案应基于充分的MDT讨论制定(A)。

共识7: 对于EGFR和ALK阳性的、初诊的NSCLC LM,应优选靶向治疗;视临床症状±鞘内注射化疗药物(A)。

  • 靶向治疗

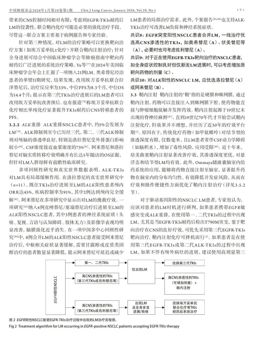
共识8: EGFR突变阳性NSCLC患者合并LM,一线治疗优选高CNS渗透性的TKIs,如奥希替尼(A)、伏美替尼等(A),必要时也可考虑佐利替尼(A)。

共识9: 对于正在使用EGFR-TKIs靶向治疗的NSCLC患者,如全身症状控制良好但仅新发LM进展时,可以考虑增加原靶向药物的剂量(C)。

EGFR-TKIs治疗NSCLC伴脑膜转移的临床研究汇总

EGFR阳性NSCLC接受靶向治疗过程中出现的脑膜转移治疗流程图

共识10: 对ALK阳性的NSCLC LM,应优选洛拉替尼(A)或阿来替尼(B)。

  • 鞘内注射

共识11: NSCLC LM患者鞘内注射治疗用药应 优选培美曲塞

  • 放疗

共识12: 放疗是驱动基因阳性NSCLC LM患者的辅助或缓解性干预措施,应根据病灶范围、临床症状及患者体能综合评估(A)。

共识13: 局限性病灶优先精准放疗(SRS/SRT),可改善神经症状且降低毒性(C)。广泛病灶或症状明显者,WBRT或CSI可作为选择,但需严格评估毒性与获益(C)。

  • 外科治疗

共识14: 手术切除在已确诊的LM中作用非常有限,一般不推荐。脑膜活检主要用于罕见情况下的完善诊断。如瘤体巨大、局限且症状显著,可行减瘤手术,为后续综合治疗争取时间(A)。

共识15: 对于需要鞘内注射的患者,推荐Ommaya囊植入(A)。

共识16: 对于颅内压增高症状明显的脑积水患者,应优先考虑脑室腹腔分流或Ommaya囊植入(A)。腰大池腹腔分流可作为交通性脑积水且全麻耐受差患者的治疗替代选择(B)。

  • 对症治疗

支持治疗在NSCLC LM中以缓解症状、改善生活质量为核心。LM通常伴随着严重的症状,如疼痛、癫痫、认知障碍等,这些症状显著影响患者的生活质量。虽然LM的预后通常较差,但有效的支持治疗有助于延长患者的生存期。对于有脑水肿伴颅内压升高症状的患者,可短期使用糖皮质激素(如地塞米松8-16 mg/d起),以及甘露醇脱水剂等,症状缓解后应尽早减量,以减少不良反应。癫痫管理避免一级预防,首次发作后可选择与抗肿瘤药物相互作用少的抗癫痫药物,如左乙拉西坦。认知障碍可使用NMDA受体拮抗剂(如美金刚)或非药物干预(如心理支持)缓解。其他与脑转移相似症状可参考 《中国驱动基因阳性非小细胞肺癌脑转移临床诊疗指南(2025版)》

指南节选



(上下滑动查看)


版权声明
本文专供医学专业人士参考,未经著作人许可,不可出版发行。同时,欢迎个人转发分享,其他任何媒体、网站如需转载或引用本网版权所有内容,须获得授权,且在醒目位置处注明"转自:良医汇-肿瘤医生APP"。

评论
01月05日
白文秀
平遥兴康医院 | 中医科
感谢分享受益匪浅
2025年12月31日
王根彩
丰县人民医院 | 肿瘤综合治疗科
驱动基因阳性非小细胞肺癌脑膜转移临床诊疗中国专家共识
2025年12月31日
吴向荣
石家庄市平安医院 | 肿瘤内科
学习驱动基因阳性非小细胞肺癌脑膜转移临床诊疗中国专家共识(2026版)