您好,欢迎您

【作者点评】“难成药靶点”新突破!RAS家族首个去泛素化酶为治疗耐药性NSCLC提供新策略

2024年11月19日
编译:肿瘤资讯
来源:肿瘤资讯

2024年11月4日,北京大学深圳研究生院黄昊教授团队在期刊Cell Reports上发表了题为“USP7去泛素化KRAS并促进非小细胞肺癌(NSCLC)[1]”的研究论文。研究结果表明,USP7是调节RAS蛋白稳定性的关键去泛素化酶,并在细胞水平和小鼠模型中评估了USP7抑制剂治疗KRAS耐药NSCLC的疗效,证明了靶向USP7是克服NSCLC中KRAS抑制剂耐药的一种有前途的策略。

【肿瘤资讯】特邀本研究通讯作者黄昊教授进行深入点评,特此整理,以飨读者。

封面.png

黄昊
研究员,北京大学长聘副教授

2016年加入北京大学深圳研究生院化学生物学与生物技术学院。加拿大卡尔加里大学博士,加拿大多伦多西奈山医院博士后,曾经在英国Astex制药公司担任高级研究员永久职位,利用PyramidTM平台从事基于片段的抗肿瘤药物开发。在药物化学生物学和结构生物学等领域以第一作者或通讯作者发表多篇高水平研究论文,包括Nat. Chem. Biol. (2014), Mol. Cell (2014), J. Am. Chem. Soc. (2012), PNAS (2020),Nat. Commun (2021), Sci. Signal ( x 2, 2023),Angew Chem(2023),Cell Rep(2024)等研究论文。先后获得加拿大CIHR博士后基金、国家高层次青年人才,拜耳-北京大学研究员等奖励。
研究兴趣在于开发化学小分子抗肿瘤、抗病毒药物,研究对象主要是泛素化体系和激酶家族中的重要靶标蛋白,比如去泛素化酶(DUB)和假性激酶RNase L。实验室利用基于结构的药物设计和基于片段的药物开发方法,开发具有高特异性、高亲和力的靶向性先导化合物。实验室同时进行泛素蛋白酶体系统和激酶家族领域内的信号传导肿瘤细胞生物学研究,希望解析重要蛋白对癌症发生发展的调控作用,并且发现新的抗癌药物开发靶点。

USP7与KRAS相互作用的发现及其去泛素化功能的验证

研究者首先利用免疫沉淀结合质谱(IP-MS)分析携带KRAS-G12C突变NSCLC细胞,发现USP7是与KRAS结合的去泛素化酶之一,使用共免疫沉淀(coIP)和Western Blot确认了USP7和KRAS之间的直接结合。并通过细胞实验和体外NMR、等温滴定量热法(ITC)等表征技术揭示了USP7与KRAS之间的互作模式,并利用AlphaFold 2和分子动力学实验提供相互作用结构模型。
体外去泛素化实验证实,USP7的TRAF-CD结构域能够以浓度依赖性的方式去泛素化KRAS,因此确认USP7是KRAS的真正去泛素化酶(图1),并且USP7可以与所有RAS蛋白亚型相互作用并使其去泛素化。此外,该团队证实了USP7可以直接调控KRAS的第147赖氨酸位点上的K48链多聚泛素化。








图1.png

图1 USP7通过去泛素化稳定KRAS的示意图

USP7和KRAS在NSCLC患者中的过表达及其相关性

通过免疫组化(IHC)染色分析NSCLC患者组织,发现USP7和KRAS在NSCLC组织中的高表达率分别为46%和76%,并在肺癌组织中呈现显著正相关。患者生存分析显示,高表达USP7或KRAS的患者生存率显著低于低表达水平的患者。在KRAS敲除的A549细胞中重新引入野生型(WT)KRAS或KRAS-K147R,发现USP7能够增强WT A549细胞和KRAS敲除A549细胞的增殖,尤其在WT KRAS A549细胞中效果更明显。因此,USP7-KRAS轴可能在肺癌的发展和进展中扮演关键角色,针对这一轴的治疗策略可能成为NSCLC的新疗法。

NSCLC中USP7抑制剂和KRAS G12C抑制剂联用具有协同抗肿瘤作用

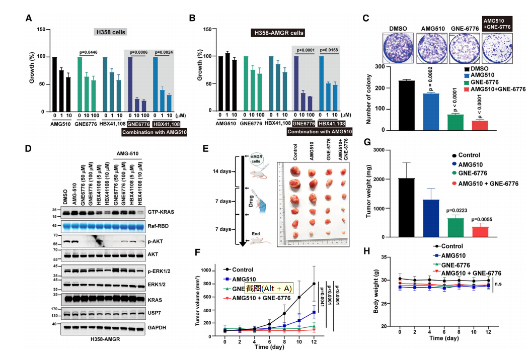
为了深入研究靶向USP7在KRAS突变的NSCLC治疗中的作用,研究者建立了KRAS G12C表达的NSCLC细胞系的AMG510耐药株(AMGR)。USP7抑制剂HBX41,108或GNE-6776单独或与AMG510联用都能更有效地抑制AMGR细胞的增殖。在小鼠模型中,AMG510和GNE-6776单独使用均能抑制肿瘤生长,而联合使用效果更明显,且治疗过程中小鼠体重仅轻微下降(图2)。研究结果表明,USP7抑制剂单独或与AMG510联合使用,可能是抑制NSCLC细胞增殖和克服AMG510耐药的有效治疗策略,尤其对KRAS-G12C突变的NSCLC

图2.png

图2 NSCLC中USP7和KRAS G12C抑制剂联合具有协同抗肿瘤作用

结论及展望

该研究揭示了USP7通过去泛素化来调节RAS家族蛋白的稳定性,从而激活RAS下游信号通路并促进癌症的发生和进展(图3)。鉴于USP7能够无差别地去泛素化所有RAS蛋白家族成员,USP7抑制剂可能为携带KRAS、HRAS或NRAS致癌突变的癌症提供治疗益处。因此,KRAS抑制剂与USP7抑制剂的联合使用为治疗KRAS抑制剂耐药的癌症(包括但不限于NSCLC)提供了新的策略。该研究结果对于癌症病理学研究和开发有效治疗干预措施具有重要意义。

图3.png

图3 USP7去泛素化KRAS促进NSCLC的分子机制及KRAS耐药NSCLC的药物联用策略
专家点评


问题1:您能否详细解释一下USP7是如何与KRAS蛋白相互作用的,以及这种相互作用对KRAS蛋白稳定性的影响?

黄昊教授:USP7是一个去泛素化酶,包含多个结构域,如N端的TRAF结构域,中间的催化结构域(也称为USP结构域)和C端的UBL结构域。KRAS含有N端的G结构域和C端的HVR区域。我们的研究显示,USP7先通过其TRAF结构域与KRAS的G结构域结合,然后USP7的USP结构域能够特异性去除KRAS上K147位点的泛素化标记,阻止KRAS进一步被蛋白酶体降解,增加了KRAS蛋白稳定性,所以USP7是一个致癌基因。此外,我们还发现USP7对RAS家族的其他成员也具有去泛素化作用,并且无论KRAS处于GTP/GDP结合状态,还是发生了致癌突变,USP7都能对其进行去泛素化,进一步强调了USP7在调控KRAS稳定性和功能中的重要性。


问题2:本篇研究显示USP7抑制剂和KRAS G12C抑制剂联用具有协同抗肿瘤作用,您能否解释一下这种联合治疗策略相比单一靶点抑制剂的优势有哪些?


黄昊教授:这个问题很有意义。近年来,针对KRAS G12C突变体的靶向药物已陆续上市,为癌症治疗带来了新希望。然而,由于KRAS的高突变性和复杂性,单一靶点抑制剂往往面临耐药性问题。为了克服这一挑战,科研人员开始探索联合治疗策略。USP7抑制剂与KRAS G12C抑制剂的联用,就是一种创新的尝试。这种联合治疗不仅通过促进KRAS蛋白的泛素化降解来降低其稳定性,还能对未被降解的KRAS进行持续抑制。这种双重作用机制相比单一靶点抑制剂,能更有效地控制肿瘤生长,同时降低耐药性的风险。我们已对这种药物联用方法申请了专利,并期待进一步研发出成熟的治疗方案,为KRAS突变引起的癌症患者带来新的治疗选择和更好的生存机会。


问题3:本篇研究还在细胞水平和小鼠模型中评估了USP7抑制剂治疗KRAS耐药NSCLC的疗效,您认为USP7抑制剂未来在癌症治疗的临床实践中会有哪些应用前景?您是否计划开展相关的临床试验?

黄昊教授:我们在细胞水平和小鼠模型中测试了USP7抑制剂与KRAS抑制剂联用治疗KRAS耐药NSCLC的效果。我们认为这个药物联用方法,不止对NSCLC有效,可能对大多数的KRAS突变驱动的恶性肿瘤都有效。尽管目前尚无USP7的靶向药物上市,但去泛素化酶抑制剂作为一类新型药物,在癌症治疗领域展现出了广阔前景。我们正积极推进相关研究,并期望在获得更多支持后,能够将我们的研究成果转化为临床试验,进一步验证其在人体中的安全性和有效性。


点击下方链接,查看本文详细报道。

https://mp.weixin.qq.com/s/larzchk3iyvWhAsbon0MCA


参考文献

1. Huang B, Cao D, Yuan X, Xiong Y, Chen B, Wang Y, Niu X, Tian R, Huang H. USP7 deubiquitinates KRAS and promotes non-small cell lung cancer. Cell Rep. 2024 Nov 4;43(11):114917. doi: 10.1016/j.celrep.2024.114917. Epub ahead of print. PMID: 39499616.

责任编辑:肿瘤资讯-明小丽
排版编辑:肿瘤资讯-明小丽


                  
版权声明
版权归肿瘤资讯所有。欢迎个人转发分享,其他任何媒体、网站如需转载或引用本网版权所有内容,须获得授权,且在醒目位置处注明“转自:良医汇-肿瘤医生APP”。

评论
2024年11月23日
马利平
漯河市第六人民医院 | 肿瘤科
去泛素化酶抑制剂作为一类新型药物,在癌症治疗领域展现出了广阔前景
2024年11月19日
郑小丽
焦作市第二人民医院 | 放射治疗科
好好学习天天向上
2024年11月19日
高耀鸿
开封市中心医院 | 肿瘤内科
好好学习天天向上